企业公关 首页 > 项目案例 > 企业公关
Background and Overview
品牌简介
霸王茶姬是茶姬控股旗下高端现制茶饮品牌,以"东方星巴克"为对标,主打原叶鲜奶茶产品线,融合京剧元素打造新国风美学,2024年全球门店已突破3000家。
首创"产品身份证"体系,公开每款饮品配方及营养数据,明星单品"伯牙绝弦"曾获世界饮料创新大奖,强调健康透明的产品理念。
通过"从高到低"战略快速扩张,重点布局新一线城市,2024年GMV达295亿元,成为首个登陆美股的新式茶饮品牌。
事件概述
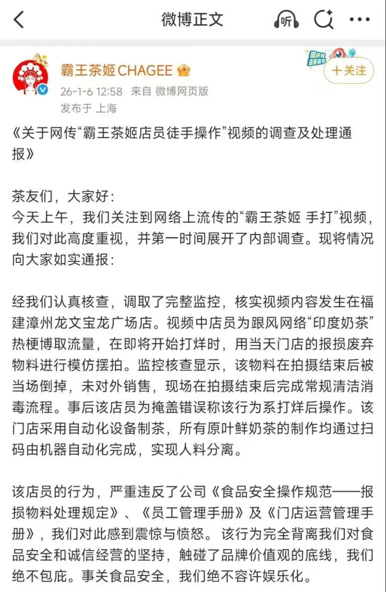
1月6日,霸王茶姬发布调查通报。经核实,视频拍摄于福建漳州龙文宝龙广场店,系店员刘某某为跟风“印度奶茶”网络热梗、博取流量,在临近打烊时使用当日报损废弃物料进行的摆拍。
监控显示,摆拍物料拍摄后当场倒掉,未对外销售,门店随后完成清洁消毒。该门店采用自动化设备制茶,实现“人料分离”。
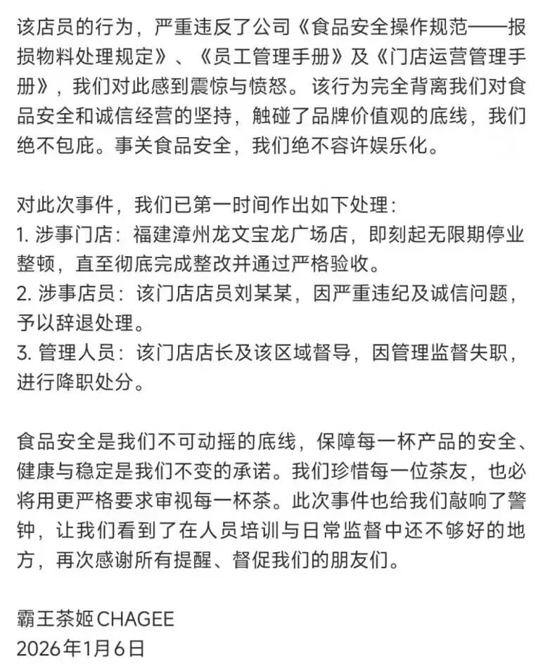
霸王茶姬认定该行为严重违反《食品安全操作规范》等规定,“触碰品牌价值观底线”,强调“事关食品安全,绝不容许娱乐化”。
首先,涉事门店无限期停业整顿,直至验收合格;其次,涉事店员刘某某因严重违纪及诚信问题被辞退;最后,门店店长及区域督导因管理失职被降职处分。
Crisis Outbreak
1 / 视频内容与传播路径
Effect evaluation
·
舆论风向转变关键点
01
快速响应机制
霸王茶姬在事件曝光后24小时内发布首份声明,通过时间轴还原、监控证据展示等技术手段,迅速抢占舆论解释权,有效遏制了“食品安全恐慌”的蔓延。
02
责任切割策略
明确将事件定性为“员工个人违规摆拍”,强调涉事物料为报损废弃品且未流入销售环节,通过食品安全白皮书数据佐证生产线自动化程度,转移公众对系统性问题的质疑。
03
情感共鸣与承诺深化
首先,通过“保障每一杯产品的安全、健康与稳定是不变的承诺”等表述,重申品牌核心价值观。
同时,以“看到了在人员培训与日常监督中还不够好的地方”的诚恳姿态,展现自我反思态度。
最后,将负面事件转化为与消费者沟通的契机,强化品牌负责任、肯担当的形象认知。
·
品牌形象修复程度
舆论焦点转为“员工个人行为”
处罚措施获得公众理解与认同
前员工自发形成舆论护城河
Inspiration and Discussion
综合来看,此次霸王茶姬手打奶茶事件的公关处理效果优势大于劣势,品牌形象也实现了“V型修复”。
短期看,凭借快速响应、精准切割、共情沟通,霸王茶姬成功将一场可能引爆“食品安全系统性危机”的事件,转化为“员工个人违规+品牌严肃处理”的局部舆情,舆论场中“心疼品牌”的声音甚至超过“质疑品牌”,修复效率较高。
长期看,劣势点指向的“管理落地能力”“流量风险预判”“整改透明度”,将是品牌能否真正守住“食品安全底线”的关键考验。若后续能借此次危机推动制度升级并主动向社会公示进展,劣势有望转化为品牌信任的增量。
(案例素材来自网络,仅作教学资源使用)




